Instance Verification Kit (IVK)
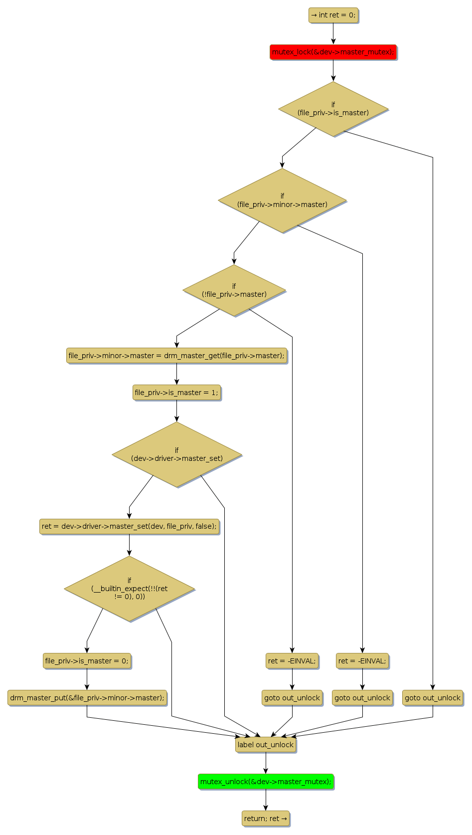
mutex lock @ [4525+31+/linux-3.19-rc1/drivers/gpu/drm/drm_drv.c]
Instance Signature: master_mutex
|
The Matching Pair Graph:
|
|
Function Name
|
Control Flow Graph (CFG)
|
Events Flow Graph (EFG)
|
Source Correspondence
|
|
drm_setmaster_ioctl
|
|
|
[4420+19+/linux-3.19-rc1/drivers/gpu/drm/drm_drv.c]
|